الدور الوسيط للثقافة التنظيمية في العلاقة بين القيادة الإستراتيجية والأداء المؤسسي (بالتطبيق على البنوك التجارية بمدينة بورتسودان"2019-2024")
د. مها عبد العزيز احمد الحاج1، د. محمد عبد العاطي عبد الله المكي2، د. ايمان احمد عمار احمد2
1 باحثة دكتوراه، كلية الدراسات العليا، جامعة النيلين، الخرطوم، السودان
2 كلية التجارة، جامعة النيلين، الخرطوم، السودان
بريد الكتروني: dr.mohamedelmekki@gmail.com Mahabdalaziz5@gmail.com
The Mediating Role of Organizational Culture in the Relationship between Strategic Leadership and Institutional Performance (An Applied Study of Commercial Banks in Port Sudan, 2019–2024)
Maha Abdulaziz Ahmed Al-Haj1, Mohammed Abdel Ati Abdullah Al-Makki2, Iman Ahmed Ammar Ahmed2
1 PhD Researcher, Graduate Studies College, Al-Neelain University, Khartoum, Sudan;
2 Faculty of Commerce, Al-Neelain University, Khartoum, Sudan.
Email: dr.mohamedelmekki@gmail.com Mahabdalaziz5@gmail.com
DOI: https://doi.org/10.53796/hnsj72/28
المعرف العلمي العربي للأبحاث: https://arsri.org/10000/72/28
المجلد (7) العدد (2). الصفحات: 471 - 490
تاريخ الاستقبال: 2026-01-10 | تاريخ القبول: 2026-01-20 | تاريخ النشر: 2026-02-01
المستخلص: هدفت هذه الدراسة إلى تحليل العلاقة بين القيادة الإستراتيجية والأداء المؤسسي، وقياس الدور الوسيط للثقافة التنظيمية في هذه العلاقة، بالتطبيق على البنوك التجارية بمدينة بورتسودان خلال الفترة (2019–2024م). وانطلقت الدراسة من إشكالية تتمثل في محدودية الدراسات التي تناولت الآليات التفسيرية التي تنتقل من خلالها آثار القيادة الإستراتيجية إلى الأداء المؤسسي، خاصة في البيئة المصرفية المحلية، مع غياب واضح لقياس الأثر غير المباشر للثقافة التنظيمية كمتغير وسيط باستخدام نماذج المعادلات البنائية. اعتمدت الدراسة المنهج الوصفي التحليلي، واستخدمت الاستبانة كأداة رئيسية لجمع البيانات من عينة ميسرة بلغ حجمها (140) مفردة من العاملين بالبنوك التجارية. وتم تحليل البيانات باستخدام برنامجي SPSS وAMOS، بهدف اختبار الفرضيات المباشرة وغير المباشرة للنموذج المقترح. أظهرت النتائج وجود تأثير إيجابي دال إحصائيًا للقيادة الإستراتيجية على الأداء المؤسسي، كما ثبت وجود علاقة إيجابية قوية بين القيادة الإستراتيجية والثقافة التنظيمية، وعلاقة مباشرة ذات دلالة إحصائية بين الثقافة التنظيمية والأداء المؤسسي. كما أكدت نتائج نمذجة المعادلات البنائية أن الثقافة التنظيمية تؤدي دورًا وسيطًا جزئيًا في العلاقة بين القيادة الإستراتيجية والأداء المؤسسي، حيث أسهمت في تفسير نسبة معتبرة من التأثير غير المباشر. وأظهرت التحليلات أن التخطيط الإستراتيجي يمثل البعد الأكثر تأثيرًا ضمن أبعاد القيادة الإستراتيجية، في حين جاءت المعتقدات التنظيمية في مقدمة أبعاد الثقافة التنظيمية تأثيرًا، بينما تصدرت الإنتاجية والكفاءة أبعاد الأداء المؤسسي تأثرًا بالمتغيرات المستقلة والوسيطة. خلصت الدراسة إلى أهمية دمج الثقافة التنظيمية في صميم الممارسات القيادية الإستراتيجية لتعزيز الأداء المؤسسي، خاصة في القطاع المصرفي، مع التأكيد على ضرورة تبني نماذج قيادية داعمة للقيم والمعتقدات والسلوكيات التنظيمية الإيجابية.
الكلمات المفتاحية: القيادة الإستراتيجية؛ الثقافة التنظيمية؛ الأداء المؤسسي؛ البنوك التجارية؛ نمذجة المعادلات البنائية.
Abstract: This study aimed to examine the relationship between strategic leadership and institutional performance and to measure the mediating role of organizational culture in this relationship, with application to commercial banks in Port Sudan during the period (2019–2024). The study was motivated by a clear research gap in explaining how the effects of strategic leadership are transferred into institutional performance outcomes, particularly within the local banking environment, and the limited empirical research addressing organizational culture as a mediating variable using Structural Equation Modeling (SEM). The study adopted a descriptive-analytical approach and utilized a questionnaire as the primary data collection instrument. A convenience sample of 140 employees from commercial banks was selected. Data were analyzed using SPSS for descriptive analysis and AMOS for testing the proposed structural model and hypotheses. The findings revealed a statistically significant positive effect of strategic leadership on institutional performance. In addition, a strong positive relationship was found between strategic leadership and organizational culture, as well as a significant direct relationship between organizational culture and institutional performance. The results of SEM analysis confirmed that organizational culture plays a partial mediating role in the relationship between strategic leadership and institutional performance, contributing substantially to explaining the indirect effect. The analysis also indicated that strategic planning was the most influential dimension of strategic leadership, while organizational beliefs represented the strongest dimension of organizational culture. Moreover, productivity and efficiency emerged as the most affected dimensions of institutional performance. The study concludes that organizational culture constitutes a critical mechanism through which strategic leadership enhances institutional performance. Accordingly, it emphasizes the importance of embedding organizational culture within strategic leadership practices to achieve sustainable and high-quality performance in the banking sector.
Keywords: Strategic Leadership; Organizational Culture; Institutional Performance; Commercial Banks; Structural Equation Modeling (SEM).
المقدمة:
تنظر الدراسات الحديثة إلى القيادة الإستراتيجية على انها سبب للابتكار والإبداع داخل المؤسسة، وهذا يعتمد على القدرات المعرفية والإبداعية للقيادة الإستراتيجية والمقومات التي تستحذوها. فالقيادة الإستراتيجية هي التي تجمع بين فعالية القيادة والفعالية التنظيمية في نموذج جديد للقيادة الإستراتيجية، والتي تركز على مواجهة التحديات المستقبلية بتفكير إبداعي ورؤية استراتيجية تضع في اولويتها جميع التغيرات المحيطة بها، مما يتيح للمؤسسة القدرة الجيدة على تحديد أهدافها ومجالات نموها. فالقيادة الإستراتيجية هي من المعايير المهمة التي تقرر جودة الأداء المؤسسي وكفاءة عمليات التخطيط الاستراتيجي وتدعيم القدرة التنافسية في كافة المؤسسات على اختلاف أنواعها.
تسعى الدراسة لكشف العلاقة بين القيادة الاستراتيجية والاداء المؤسسي والدور الوسيط للثقافة التنظيمية. وتحقق القيادة الاستراتيجية الفعالة الى اداء مؤسسي متميز في ظل وجود ثقافة تنظيمية كوسيط بينهما. وستتناول الدراسة تحليل العلاقة بين القيادة الاستراتيجية والاداء المؤسسي مع التركيز على كيفية تأثير الدور الوسيط للثقافة التنظيمية على هذه العلاقة. ان فهم هذه العلاقة سيساهم في تقديم توصيات استراتيجية للممارسين والباحثين مما يعزز قدرة المؤسسات على تحقيق اهدافها والوصول الى الاداء المؤسسي المميز في ظل التحديات المعاصرة.
مشكلة الدراسة:
تتحدد مشكلة الدراسة في السؤال الرئيسي التالي ما الدور الوسيط للثقافة التنظيمية في العلاقة بين القيادة الإستراتيجية والأداء المؤسسي بالتطبيق على البنوك؟ وتتفرع من الأسئلة التالية:
ما طبيعة العلاقة بين القيادة الاستراتيجية والأداء المؤسسي في البنوك محل الدراسة
ما طبيعة العلاقة بين القيادة الاستراتيجية والثقافة التنظيمية في البنوك محل الدراسة.
ما طبيعة العلاقة بين الثقافة التنظيمية والأداء المؤسسي في البنوك محل الدراسة.
ما نسبة التأثير غير المباشر للثقافة التنظيمية بوصفها متغيرًا وسيطًا في العلاقة بين القيادة الاستراتيجية والأداء المؤسسي في البنوك محل الدراسة؟
نموذج الدراسة: بعد الاطلاع على عدد من الدراسات التي تتعلق بمتغيرات الدراسة صُمم النموذج الدراسة التالي :

شكل رقم (1-1) نموذج الدراسة
المصدر: إعداد الباحثين من الدراسات السابقة، 2025م.
التعريفات الإجرائية:
- القيادة الإستراتيجية: تُعرف القيادة الإستراتيجية على أنها الممارسات والأفعال التي تركز بشكل كبير على التوجهات طويلة المدى والرؤية الإستراتيجية وإيصالها، وتوجيه الأشخاص الآخرين نحو الطريق الصحيح من خلال حثهم على التعاون والانسجام داخل بيئة العمل للوصول للأهداف المقترحة.
- الثقافة التنظيمية: هي مجموعة السلوكيات والإجراءات والتوقعات التي تربط بين جميع الموظفين وتوج التفاعلات بينهم انها ايقاع العمل، الذي يشكل المواقف والافعال، وفي النهاية المنظمة نفسها، والتي تؤثر على تفاعلهم نحو تنفيذ السياسات الإدارية وتحقيق الأهداف الإستراتيجية وتحقيق الجودة في الأداء.
- الأداء المؤسسي: يُعرف الأداء المؤسسي على أنه القاسم المشترك لكافة الجهود المبذولة من قبل الموظفين والعاملين والمدراء في المنظمات والمؤسسات المختلفة.
تلخيص الدراسات السابقة:
خلصت دراسة هيفاء سوعد. (2019 ) الى أن القيادات الإدارية في قطاع التعليم بالمدينة المنورة تمارس المهارات القيادية بنسب عالية جداً وتحقق جودة الأداء الإداري بدرجة مرتفعة. اما دراسة ايمن حسن الديراوي (2019) توصلت الى وجود علاقة ذات دلالة إيجابية بين جميع ابعاد الإدارة الاستراتيجي (رسالة ورؤية وأهداف) وأداء المنظمات الاهلية العاملة في قطاع غزة، مع تأكيد أثر الثقافة التنظيمية كوسيط ومعزز للأثر بين الإدارة الاستراتيجية وأداء المنظمات. و استنتجت دراسة فرج سالم مفلح (2023) أن للثقافة التنظيمية أهمية كبيرة في حياة المنظمات عن طريق إشراك الموظفين في تحقيق أهدافها، حيث تعمل الثقافة التنظيمية الإيجابية على بناء القيم والمعتقدات والتوقعات التنظيمية التي تخدم أهداف المنظمة. وخلصت دراسة رحومة إبراهيم علي سليمان (2023 ): الى أن للقيادة الإستراتيجية أثر إيجابي على نجاح شركة “المدار الجديد ليبيا”، ذلك لأن استراتيجيات الشركة المتمثلة في تحديد الأهداف الرئيسية والمسارات المستقبلية والتنفيذ الفعّال للاستراتيجيات تمثل دور مهم في تقوية الأداء المؤسسي. وتوصلت دراسةNguyen, Pham&Tran (2023) إلى وجود علاقة طردية موجبة ذات دلالة إحصائية بين القيادة التحويلية والثقافة التنظيمية، وكذلك علاقة إيجابية بين الثقافة التنظيمية والأداء التنظيمي. كما أثبتت النتائج أن الثقافة التنظيمية تلعب دوراً وسيطاً جزئياً في العلاقة بين القيادة التحويلية والأداء، مما يعكس أهمية تعزيز الممارسات القيادية الداعمة للثقافة التنظيمية الإيجابية لتحسين مستويات الأداء المؤسسي. ووجدت دراسةHasan (2023) علاقة إيجابية ذات دلالة إحصائية بين الثقافة التنظيمية والتعلم التنظيمي، وكذلك بين الثقافة التنظيمية ومشاركة الموظفين، كما أظهرت أن الثقافة التنظيمية تؤثر بشكل غير مباشر في أداء الموظفين عبر هذين المتغيرين الوسيطين. وأكدت الدراسة أن قوة الثقافة التنظيمية تمثل عاملاً حاسماً في تحسين الأداء في البيئة المصرفية، خاصة عندما تكون داعمة للتعلم والمشاركة التنظيمية. اما دراسة Kebe, Kahl&Liu (2024) توصلت إلى وجود علاقة طردية ذات دلالة إحصائية بين أنماط القيادة (التحويلية والمعاملاتية) وأداء العاملين، كما أثبتت أن سلوك المواطنة التنظيمية يلعب دوراً وسيطاً في تعزيز هذه العلاقة، في حين لم يظهر الالتزام الوظيفي كوسيط فعال في جميع المسارات. وأكدت الدراسة أن القيادة الفاعلة تمثل محوراً رئيسياً في تحسين الأداء داخل القطاع المصرفي، خاصة في البيئات التي تشهد تحولات تنظيمية واقتصادية متسارعة. وخلصت دراسة شريف يوسف حامد احمد (2024) الى أن القيادة الإدارية لها تأثير إيجابي على كل من الثقة التنظيمية وأداء العاملين، الثقة التنظيمية تؤثر بطريقة إيجابية على أداء العاملين، دخول الثقة التنظيمية كعامل وسيط يقوى العلاقة بين القيادة الإدارية وأداء العاملين. واستنتجت دراسة بهاء الدين منعم سعد شيماء مهدي إبراهيم (2024) ان هنالك علاقة طردية إيجابية بين القيادة الإستراتيجية والتميز المؤسسي في الجامعات المصرية المبحوثة، وكذلك علاقة طردية موجبة بين القيادة الإستراتيجية والجينات التنظيمية، وأيضا هنالك علاقة طردية موجبة بين الجينات التنظيمية والتميز المؤسسي في تلك الجامعات، ووجود درجة توافق بين أبعاد القيادة الإستراتيجية والتميز المؤسسي وأن معظم معاملات الانحدار عالية المعنوية، ما أكدت وجود الجينات التنظيمية متغير وسيط من تأثير أبعاد القيادة الإستراتيجية متغيرات مستقلة علي التميز المؤسسي للعاملين بالجامعات المصرية الخاصة.
الفجوة البحثية:
وضحت الدراسات السابقة وجود علاقات ذات دلالة إحصائية بين القيادة والأداء المؤسسي، لكنها تناولت فقط العلاقة المباشرة، دون تقديم تفسير علمي لتحقق هذا التأثير داخل المؤسسات وهو ما ترك فجوة بحثية تتعلق بآليات نقل أثر القيادة إلى نتائج الأداء، كما أن الدراسات التي تناولت الثقافة التنظيمية غالبًا ما عالجتها كمتغير مستقل يؤثر في الأداء، أو كعامل وصفي للسلوك التنظيمي، في حين لم توجد دراسة على حد علم الباحثين تصفها كمتغير وسيط يفسّر نسبة التأثير غير المباشر للقيادة الاستراتيجية على الأداء المؤسسي، خاصة باستخدام نماذج المعادلات الهيكلية (SEM)، وأيضا لم يتم تناولها في القطاع المصرفي داخل البيئة المحلية، الأمر الذي يجعل من الضروري إجراء دراسة تركز على قياس الدور الوسيط للثقافة التنظيمية وتحديد نسبة تأثيره غير المباشر، وهو ما تستهدفه الدراسة الحالية بصورة مباشرة.
ما تضيفه الدراسة:
- ادخال الثقافة التنظيمية كمتغير وسيط وليس فقط الاكتفاء بالعلاقة المباشرة بين لقيادة الإستراتيجية والأداء المؤسسي.
- قياس نسبة التأثير غير المباشر للقيادة الإستراتيجية على الأداء المؤسسي بما يوضح حجم الأثر الذي تلعبه الثقافة التنظيمية.
- توفير نموذج تحليلي (SEM) يدمج بين المتغيرات الثلاثة للدراسة.
- توفير دليل تطبيقي للقطاع المصرفي في السودان وهو قطاع لم يحظ بدراسة كافية للعلاقة بين المتغيرات الثلاثة.
منهج الدراسة:
اعتمدت الدراسة على المنهج الوصفي التحليلي والمنهج التاريخي إلى جانب دراسة الحالة نسبة لملائمة هذه المناهج مع طبيعة الدراسة الحالية باستخدام برنامج (Amos)
الإطار النظري:
أولاً: مفهوم القيادة الاستراتيجية
-
- مفهوم القيادة:
تُعرف القيادة عمومًا بقدرة القائد على التأثير على المرؤوسين فيما يتعلق بامتلاكهم للقيم والمهارات والقدرات الشخصية التي تساعد في تحفيزهم لتحقيق الأهداف المشتركة (الموسوي وعبود، 2020: 201). ويرى الشميلي (2017: 156–157) أنها القدرة على التأثير في الآخرين لتحقيق الأهداف المشتركة. وهذا يعني أن القيادة عملية تواصل بين القائد أو المدير ومرؤوسيه، حيث يتبادلون المعرفة والاتجاهات، ويتعاونون على إنجاز المهام الموكلة إليهم.
-
- مفهوم الاستراتيجية:
اشتقت كلمة الإستراتيجية (Strategy) من الكلمة اليونانية “ستراتيجوس” (Strategos) التي تعني فن القيادة أو فن الحرب، ومن ثم فهي تشير إلى المهمات العسكرية المرتبطة بمفهوم الاستراتيجية. ومع ذلك، فقد تعددت استخدامات الاستراتيجية حتى شملت العديد من العلوم والميادين، ولم يعد استخدامها مقصورًا على القضايا العسكرية، بل امتد اليوم إلى جميع العلوم الاجتماعية مثل الاقتصاد، السياسة، علم الاجتماع، الإدارة… إلخ (عواد وآخرون، 2016: 19).
وقد عرّفها عواد (2012: 202) بأنها: “تصور رؤية المنظمة المستقبلية، وتحديد مهمة المنظمة، وتحديد غايتها طويلة المدى، وتحديد أبعاد العلاقة المتوقعة بين المنظمة والبيئة للمساعدة في تحديد الفرص والمخاطر ونقاط القوة والضعف، بهدف صياغة القرارات الاستراتيجية طويلة الأجل، ومراجعتها وتقويمها”.
-
- مفهوم القيادة الاستراتيجية:
نظرًا للتغيرات السريعة أو الاضطرابات في بيئة الأعمال، فإن هذا يتطلب من مؤسسات اليوم مواجهة المنافسة القائمة من أجل البقاء والنمو والتكيف مع هذه الظروف. ومن هنا، عرّف العلماء القيادة الاستراتيجية بأنها تحديد اتجاه المنظمة وكيفية تحقيق هذا الهدف.
يهتم هذا المفهوم بشكل خاص بمشاركة القادة في التخطيط الاستراتيجي طويل المدى، بعدما كان يُنظر إليها على أنها عملية تخص الإدارة العليا حصريًا. إلا أن القادة اليوم يشاركون في عمليات الإدارة والتحليل والتخطيط والتنفيذ والمراقبة والتقييم (Quong & Walker, 2010: 21–32).
أهمية القيادة الإستراتيجية:
إن القيادة الإستراتيجية هي من أشكال القيادة التي لها القدرة على استخدام خصائص التأثير والتحفيز والتواصل، والتي تقوم بتحديد الاتجاهات طويلة الأمد للمؤسسة مع إنشاء الجوانب التشغيلية اليومية في نفس الوقت وبشكل فعّال. وتنعكس أهمية القيادة الإستراتيجية في أي مؤسسة في كونها تساعد في: عواد (2012: 202)
- تعتبر العنصر الأساسي في الإدارة الإستراتيجية الفعّالة، ذلك لأن القادة الاستراتيجيون يركزون على الاتجاه الاستراتيجي في منظمتهم وينشئون أجندة التغيير الاستراتيجي ويحافظون على تقدم المؤسسة نحو الرؤية الإستراتيجية.
- بناء استراتيجية مؤسسية تعطي المؤسسة النجاح والتألق والازدهار على المدى الطويل، وتعمل على تعزيز الميزة التنافسية بشكل متواصل تعطي القدرة على التعامل مع مختلف الشخصيات داخل وخارج المؤسسة.
- تعزز قيم الانضباط والتعاون والمشاركة وتؤكد على النماذج الأخلاقية في العلاقات المؤسسية الداخلية.
- القيادة الإستراتيجية هي الممثل لأي مؤسسة والمفاوض عنها عند التعامل مع الهيئات والمؤسسات الخارجية ذات الصلة.
- تقدم الفهم الواعي والمستنير والرصد الدقيق للبيئة المؤسسية الداخلية والخارجية، المحلية والعالمية، وذلك لاتخاذ قرارات واعية وحكيمة حول جدوى الأنشطة والاستثمارات المؤسسية، وتزيد من قدرة المؤسسة على الاستجابة لتحديات وفرص هذه البيئة.
- تساهم في عملية بناء رؤية ورسالة المؤسسة وتعمل على خلق وعي استراتيجي وعمليات حيوية متجددة لضمان التناسق الاستراتيجي داخل المؤسسة.
- تمكن من تدبير وإدارة جميع الموارد المؤسسية المالية والبشرية والمادية بشكل فعّال كجزء أساسي وجوهري من عملية تغيير استراتيجي حقيقي ومتكامل.
- تهيئ القيادة الإستراتيجية الاستجابة السريعة لجميع المتغيرات المفاجئة في بيئة العمل التنافسية في ظل العولمة والتقلبات المتلاحقة في بيئة العمل.
- توجه سلوك العاملين نحو تحقيق أهداف المؤسسة.
- تشكل مصدراً للابتكارات وتعمل على كسر الجمود التنظيمي، وهذا يتوقف بدرجة كبيرة على القدرات المعرفية والإبداعية للقيادة الإستراتيجية وما تملكه من خطط ورؤى استراتيجية.
ممارسات القيادة الإستراتيجية
هناك العديد من المساهمات والنماذج الفكرية التي تناولت موضوع ممارسات القيادة الإستراتيجية، وأشهرها نموذج (Hitt et al., 2011) الذي ورد في كتاب الإدارة الاستراتيجية: التنافسية والعولمة، حيث حدد ست ممارسات فعالة لإستراتيجية القيادة (Alayoubi et al., 2020: 16–17):
الاتجاه الاستراتيجي: أي تطوير رؤية استراتيجية طويلة المدى للهدف الاستراتيجي والتي بدورها تعكس وجهات النظر الشخصية للقائد الملهم. إذا كان القائد الاستراتيجي قادرًا على توضيح وجهة نظره الشخصية ومشاركتها مع مرؤوسيه، فإنه يحصل على دعمهم لرؤيته الاستراتيجية، مما يجعل النية الاستراتيجية مرتبطة بشخصيته، وفي الوقت نفسه شيئًا مشتركًا ومفهومًا للجميع.
استثمار القدرات والمواهب الاستراتيجية: يشير في المقام الأول إلى القدرة الأساسية لموارد المنظمة وقابليتها للتوظيف، والتي تُعد مصدرًا لميزتها التنافسية مقارنة بمنافسيها.
تنمية رأس المال البشري: رأس المال البشري يشير إلى مجموعة الأفراد الذين يمتلكون المهارات والمعرفة التي تساهم في زيادة القيمة الاقتصادية للمنظمات. ويُعد الأفراد العاملون في جميع المؤسسات اليوم موردًا رأسماليًا يحتاج إلى الاستثمار.
تعزيز الثقافة التنظيمية: الثقافة التنظيمية هي مفهوم شامل لكل ما يتعلق بجوانب الحياة في المنظمة، مع التركيز على أبعادها الأساسية والسلوكية معًا كوسيلة لتحقيق الانسجام بين الفكر والعمل، فيما يُعرف بـ “النسيج الثقافي”، والذي يُعد أحد أبعاد أخلاقيات الإدارة.
عوامل نجاح القيادة الإستراتيجية:
على الرغم من تعقيد الظروف الداخلية والخارجية للبيئة المحيطة بالقائد الاستراتيجي، والتي تتطلب منه رؤية تحليلية ثاقبة لتحديد أبعاد ومحددات الظروف المختلفة، إلا أن هناك العديد من العوامل التي تساعده على النجاح. وفي هذا السياق يرى المغربي (2015: 23) أن أهم العوامل هي:
امتلاك القائد للرؤية الصحيحة المبنية على الحكمة والمعرفة بشؤون المنظمة والعاملين.
قوة التحكم والقدرة على جمع المعلومات الضرورية واستدعائها في الوقت المناسب.
الإيمان الحقيقي بالقيم العليا والدفاع عنها.
الفطنة وبعد النظر، واستخلاص العبر من المواقف المختلفة.
الشجاعة واتخاذ القرارات الحاسمة عند الحاجة.
الإلمام الجيد بالمهارات الإدارية، والقدرة على أداء المهام باستمرارية.
الشخصية المؤثرة، والقدرة على تحسين صورته الأخلاقية والنفسية.
عوامل فشل القيادة الإستراتيجية
هناك العديد من العوامل التي تحول دون قدرة القيادة الاستراتيجية على تحقيق الاستقرار والنمو للمنظمات، ومن أبرزها (المغربي، 2015: 24):
فقدان التركيز، وعدم تخصيص وقت كافٍ للتفكير الجيد.
الانشغال بالتفاصيل التشغيلية والمالية وغياب عملية واضحة لتطوير وتنفيذ الاستراتيجية.
ضعف قيادة الفريق، والحفاظ على الوضع الراهن، وتجنب التحديات الجادة.
تجنب المخاطر الاستراتيجية بسبب الخوف من الفشل.
ضعف القدرة على تطوير القدرات الاستراتيجية للمديرين التنفيذيين.
تجنب القيام بدور المحفز الرئيسي.
: مبادئ القيادة الإستراتيجية
تؤمن القيادة الاستراتيجية في المؤسسات الحديثة بعدد من المبادئ التي تمكنها من تحقيق أهدافها (Quong&Walker, 2012؛ الرشيدي وآخرون، 2020)
الرؤية: وجود رؤية واضحة وطويلة المدى، مرنة وقابلة للتكيف مع التغيرات.
الابتكار: تعزيز ثقافة الابتكار وتشجيع الموظفين على تطوير الأفكار الجديدة.
التركيز: تحديد الأولويات وتخصيص الموارد بفعالية لضمان تحقيق الأهداف.
المسؤولية: تعزيز ثقافة المساءلة وتحميل القادة وفِرقهم المسؤولية عن النتائج.
التمكين: منح أعضاء الفريق الصلاحيات والملكية لعملهم لزيادة الفاعلية.
التعلم المستمر: التزام القائد بالتعلم الدائم، والانفتاح على التغذية الراجعة.
القدرة على التكيف: المرونة في مواجهة التغيرات وتبني الأساليب الجديدة.
التعاون: العمل بروح الفريق والاستفادة من المعرفة الجماعية.
التواصل: إيصال الرؤية والأهداف بوضوح وبناء قنوات اتصال فعالة مع جميع الأطراف.
ثانياً: مفهوم الأداء المؤسسي:
يعتبر الأداء المؤسسي ما يعكس مستوى تحقيق الأهداف المؤسسية وكفاءة العمليات وجودة المخرجات عبر استخدام المؤسسة للموارد المادية والبشرية واستغلالها بكفاءة ( النيل،2023م)
تكمن أهميتها في إرضاء العميل وإشباع حاجاته وتطوير العمليات والمنتجات وكافة فعاليات المنظمة بشكل مستمر لتحقيق مستوى أداء عالي. وتظهر جودة الاداء المؤسسي أيضاًمن خلال عالقات المنظمة الداخلية (جمال، 2018) والخارجية وميزتها التنافسية.
وتنبع أهمية الاداء المؤسسي من الأسباب التالية (صويص والقبج ، 2021) (الرشيدي، 2022):
- قياس فاعلية المؤسسة من حيث أداؤها وإنجازاتها وطريقتها في حل المشاكل والاستجابة لها، مما يؤدي إلى مساعدة المدراء في تحسين كفاءة العمليات وفاعليتها ضمن المنظمة.
- خلق الدعم لبرامج المنظمة وأنشطتها، ومراجعة جميع أهداف المؤسسة المالية وغير المالية.
- إظهار جوانب النقص في سياسات المنظمة وأنظمتها، فإن النظر في نتائج تقييم الأداء المؤسسي قد يؤدي إلى اكتشاف أخطاء قد تكون هي المسببة لضعف الأداء في المنظمة.
- تحقيق الاقتناع الوظيفي؛ بسبب تعرف المدير على طريقة أداء العمل الذي ستولى مهامه مقدماً، والمساعدة في تحديد المدى الذي يتحقق عنده تحمل المسؤولية الإدارية.
- تطوير الكفاءة المهنية والمهارات في مكان العمل.
مراحل فاعلية الأداء المؤسسي:
تختلف مراحل تقويم الأداء المؤسسي من مؤسسة إلى أخرى تبع العدة عوامل مثل نوع المؤسسة والاستراتيجية التي تتبعها، إلا أنه وبصورة عامة يوجد بعض الخطوات العامة لمراحل تقويم الأداء المؤسسي، والتي وضعها د. عالقي، وهذه المراحل هي: (عالقي ،2015) (تبوك،2016)
- تحديد متطلبات التقييم وأهدافه:
يوجد العديد من الطرق للتقويم، ومن غير المجدي أحياناً استخدام الطريقة أو الأسلوب نفسه في كل المنظمات. من المهم اختيار الطريقة المناسبة للتقويم في المنظمة، ذلك لأنها ستصبح الأساس الذي ستُبنى عليه العالقة بين الموظف ومرؤوسه.
ويقوم المسئولون في هذه الخطوة بتحديد الإنجازات والمهارات والنتائج المراد تقويمها وقياسها، ويمكن استخلاص هذه المعلومات من نماذج مخصصة تضعها المنظمة لقياس متطلبات معينة في الموظف مثل نموذج “وصف الموظف”، وتندرج هذه المتطلبات ضمن تصنيفات عديدة مثل: تعاون الموظف، درجة الابتكار، أنواع الأعمال المنجزة. ويمكن أحيانا تصميم النموذج وفقا لكل مجموعة من الوظائف أو مجموعة الموظفين الذين يقومون بنفس الوظيفة أو بوظائف متشابهة.
تدريب المشرفين:
لا بد من تدريب المشرفين على كيفية تقويم الأداء المؤسسي بطرق دقيقة وعادلة ومدروسة، ولا بد من تدريبهم على كيفية مناقشته مع مرؤوسيهم، ذلك لأن أي خطأ ممكن أن يحصل في عملية التقييم ينعكس سلبا على الروح المعنوية للمرؤوسين، وعلى أعمالهم وإنتاجياتهم، وخطوات المنظمة المعتمدة لمنح الترقيات والحوافز والمكافآت التشجيعية، أو تخطيط الاحتياجات البشرية مستقبلاً:
- مناقشة طرق التقييم مع الموظفين:
يجب أن يناقش المشرف مع مرؤوسيه أهداف التقييم والاستراتيجيات المستخدمة فيه وفائدته وانعكاساته على مستقبل الموظف والنقاط أو المجالات التي سيركز عليها. وكل ذلك قبل البدء الفعلي بتنفيذه.
تحديد معايير مسبقة للمقارنة:
يهدف التقييم إلى قياس درجة التزام الموظف بمتطلبات العمل. وهذه المتطلبات يجب أن تتحدد على شكل معايير حتى يتم قياسها، وتكون إما معايير كمية أو نوعية أو زمنية. فوضع هذه المعايير يعني أن عملية تقويم الأداء المؤسسي حيادية وعادلة، ولا يوجد لمشاعر الرئيس أو عواطفه أي تدخل في عملية التقويم.
مناقشة نتائج التقييم مع الموظف:
يجب على الموظف أن يعرف نتائج التقويم؛ إلا أن بعض الرؤساء يترددون في مناقشة نتائج التقييم مع الموظفين، وهذا الأمر غير صحيح. إذ يجب على الموظف أن يعرف نقاط القوة والضعف في أدائه، فيبدأ رئيسه بشرح نقاط القوة، ومن ثم ينتقل إلى نقاط الضعف مع إعطائه الحلول أو البدائل لمعالجة نقاط الضعف، ويجب أيضا السماح للموظف أن يناقش بحرية في نتائج التقييم مع طرح جميع أسئلته وسماع وجهة نظره.
تحديد أهداف تطوير الأداء مستقبلا:
بعد مناقشة نتائج التقييم مع الموظفين، يجب على الرئيس أن يعطي الموظفين الذين ظهرت لهم جوانب سلبية أو نقاط ضعفي أدائهم جوانب محتملة للتطوير المستقبلي، وذلك لرفع كفاءة الأداء، وقد تتحد جوانب التطوير إما في الجوانب الفنية، أو سلوكيات الأداء والتعاون مع الزم لاء والرؤساء، أو في الاتصالات، أو اتخاذ القرارات، أو أكثر من جانب معا
خطوات تحسين الأداء المؤسسي:
يوجد بعض الخطوات أو الإجراءات التي تسهم في رفع الكفاءة التشغيلية وتحسين الأداء المؤسسي، ومن هذه الخطوات: Emmons, 2013)) )عقوني، 2024)
- تمكين الموظفين: من أكثر الطرق فعالية لتحسين الأداء المؤسسي هي ضمان تدريب الموظفين وتمكينهم بشكل صحيح. فتدريب الموظفين وتمكينهم يساعدهم على فهم أدوارهم بشكل أفضل ويجعلهم أكثر إنتاجية ومساهمة في النجاح الشامل للمنظمة.
- تطوير ثقافة التعلم: يجب أن تسعى المنظمات جاهدة لخلق بيئة تشجع الموظفين على التعلم المستمر لمهارات جديدة وتعزز مهاراتهم الحالية. ويساعد ذلك في بناء الأساس اللازم للنمو والتحسين مع توفير الفرصة للموظفين للتطور مهنيًا. يمكن لبرامج التوجيه وورش العمل والندوات أن تعمل جميعها على تعزيز تبادل المعرفة داخل المنظمة.
- زراعة القيادة القوية: إن امتلاك المديرون والقادة داخل المنظمة مهارات قيادية يضمن أن المنظمة تتحرك في الاتجاه الصحيح. وينعكس ذلك على وجود رؤية واضحة حول الاتجاه الذي تتجه إليه المنظمة وكيف تهدف إلى الوصول إليه، بالإضافة إلى إلهام الموظفين وتحفيزهم.
- تعزيز التعاون: إن تشجيع الموظفين على التعاون في المشاريع يمكن أن يساعد في توليد أفكار مبتكرة وتحسين الكفاءة وزيادة الروح المعنوية وتعزيز الإنتاجية. بالإضافة إلى ذلك، فإن تزويد الموظفين بأدوات التعاون يمكن أن يساعد في تسهيل التواصل بين أعضاء الفريق.
- الاستفادة من البيانات بشكل فعال: يعد جمع البيانات والاستفادة منها أمرًا ضروريًا لتحسين الأداء المؤسسي؛ فمن خلال جمع البيانات من مصادر مختلفة مثل تعليقات العملاء والمقاييس الداخلية، يمكن للمنظمات الحصول على رؤى قيمة حول عملياتها واتخاذ قرارات مستنيرة حول كيفية التحسين. بالإضافة إلى ذلك، يمكن للتحليلات التنبؤية أن تساعد المؤسسات على تحديد الاتجاهات وتوقع الاحتياجات المستقبلية من أجل الاستعداد لها بشكل أفضل.
جدول رقم (1): مؤشرات الأداء المؤسسي ومكوناتها الفرعية
|
العناصر الفرعية المكونة له |
مؤشر الأداء المؤسسي |
|
الاستخدام الأمثل للموارد – تقليل الهدر – خفض التكاليف التشغيلية – سرعة إنجاز العمليات |
الكفاءة |
|
تحقيق الأهداف المخططة – توافق النتائج مع الخطط – جودة تنفيذ البرامج – مستوى الإنجاز |
الفاعلية |
|
نسبة المخرجات إلى المدخلات – استغلال الوقت – كفاءة القوى العاملة – تحسين العمليات |
الإنتاجية |
|
مطابقة الخدمات للمعايير – رضا المستفيدين – تقليل الأخطاء – التحسين المستمر |
الجودة |
|
نمو العائدات – التحكم في المصروفات – زيادة القيمة المضافة – استدامة الإيرادات |
الربحية |
|
القدرة على الاستمرار – التكيف مع المتغيرات – استقرار الأداء – تخطيط طويل المدى |
الاستدامة المؤسسية |
|
الرضا الوظيفي – الولاء التنظيمي – الاستقرار الوظيفي – المناخ التنظيمي |
رضا العاملين |
|
جودة الخدمة – سرعة الاستجابة – معالجة الشكاوى – ثقة العملاء بالمؤسسة |
رضا العملاء |
المصدر: العبيدي، علي عبد الكريم، (2022)،إدارة الأداء المؤسسي وفق المنهج الاستراتيجي.
القاهرة: دار الفكر العربي.
ثالثاً: الثقافة التنظيمية:
مفهوم الثقافة التنظيمية
تعرف الثقافة التنظيمية وهو ما يعكس مدى اتساع وتعقّد هذا المفهوم (Nikpour, 2017). فقد أوضح عدد من الباحثين أن الثقافة التنظيمية مفهوم معقد متعدد الأبعاد وأنها مسؤولة عن شعور العاملين بالهوية، وتنعكس على سلوكهم كما أنها لا يمكن تغييرها بسهولة (Nwakoby, et al., 2019).
وتعرف الثقافة التنظيمية بأنها مجموعة من الافتراضات والمعايير والقيم والمعتقدات وقواعد السلوك المشتركة
بين العاملين بالمنظمة (Al-Faihani & Al-Alawi, 2020).
خصائص الثقافة التنظيمية:
ومن الخصائص العامة للثقافة التنظيمية ما يلي: (عبد الحميد، 2022)
إن الثقافة التنظيمية نظام شامل: لأنها تعمل على خلق انسجام تام وشامل ما بين جميع أطرافها، فإذا طرأ أي تغيير على أي طرف من أطرافها فإنه ينعكس على باقي الأطراف.
إن الثقافة التنظيمية نظام تجميعي متواصل: يتم توريثها للأفراد الجدد بالتعليم والمحاكاة والتقليد، وبعدها تبدأ الأفراد الجدد بزيادة هذه الثقافة عن طريق ما تقوم بإضافته من عناصر وخصائص وقيم وانتظام وطرق لتفاعلها مع بعضها.
أهمية الثقافة التنظيمية:
فتكمن أهمية الثقافة التنظيمية في: (الشهري،2013( (عبد المالك، 2017):
- تحسين جهود التوظيف وكسب اهتمام أفضل المرشحين من خلال تعزيز ثقافة تنظيمية قوية للمنظمة.
- تميل المنظمات التي تتمتع بثقافات تنظيمية قوية إلى الحصول على تجارب تأهيل أكثر سلاسة؛ وذلك بسبب وجود أنظمة قابلة للتكرار لضمان حصول الموظفين الجدد على الموارد التي يحتاجونها للتكيف والتكامل مع ثقافة المنظمة خلال الفترة الانتقالية. وغالبًا ما تُترجم إجراءات الإعداد الأفضل إلى زيادة ولاء الموظفين وطول العمر بشكل عام. ومن خلال هذه العملية، تساعد ثقافة التواصل الموظفين الجدد على فهم القيم الأساسية والعمليات اليومية.
- تساعد الثقافة التنظيمية القوية في تقليل معدل دوران الموظفين من خلال خلق شعور بالشمولية والمجتمع مع احترام التنوع داخل مجال العمل.
- تزداد مشاركة الموظفين واندماجهم في بيئة العمل بشكل كبير، إذ يوجد إمكانية هائلة للمشاركة الإيجابية من خلال تبني ثقافة تنظيمية قوية.
- زيادة إنتاجية الموظفين وبالتالي زيادة مخرجات العمل الإجمالية.
- تساعد الثقافة التنظيمية التي تعزز التنمية الفردية والمجتمعية الشمولية على تحفيز أداء الموظفين وتحقيق أهداف المنظمة.
أنواع الثقافة التنظيمية:
تكمن الأنواع كما في الشكل التالي: شكل رقم (1):

المصدر: إعداد الباحثين من بيانات الدراسات السابقة،2025م.
يوضح الشكل السابق أنواع الثقافة التنظيمية حيث الثقافة الهرمية معنية بالتزام الشركات ذات الثقافات الهرمية بالهيكل المؤسسي التقليدي؛ إذ تركز هذه الشركات على التنظيم الداخلي عن طريق تسلسل قيادي واضح ومستويات إدارية متعددة تفصل بين الموظفين والقيادة. اما ثقافة السوق: فالتركيز فيها على المنافسة والنمو. و ثقافة العشيرة فالتركيز الأساسي فيها على الإرشاد والعمل الجماعي، اما ثقافة التعصب تتركز حول المخاطرة والابتكار. (عبد المالك،2017).
أبعاد الثقافة التنظيمية
وفقًا لـ (Nwakoby et al., 2019) لا يوجد اتفاق على أبعاد الثقافة التنظيمية، حيث حددت بعض الدراسات أبعاد الثقافة التنظيمية في القيم والمعتقدات والأشخاص والطقوس والإجراءات والعوامل الثقافية، مثل نظام الاتصال الرسمي والتسلسل الهرمي للسلطة. وهناك من حددها في بيئة العمل والقيم ورموز المنظمة والأعمال اليومية وثقافة العمل، بينما حددها آخرون في اللغة المستخدمة وأنماط السلوك والمعتقدات والقيم والافتراضات والثقافة الفرعية والمناخ التنظيمي.
وحددها (Teichert, 2019) في مشاركة المعرفة والتمكين ولا مركزية اتخاذ القرار والتركيز على العملاء واحتياجاتهم والاتصالات وتحمل المخاطرة والتعلم التنظيمي وسرعة الاستجابة والتعاون بين أجزاء وإدارات المنظمة. ووفقًا لنموذج Schein تتمثل أبعاد الثقافة التنظيمية في مهام التكييف الخارجي، وتشمل المهمة والأهداف والتسهيلات الأساسية، ومهام التكامل الداخلي، وتشمل (العمل الجماعي والعلاقات داخل الجماعات والافتراضات الأساسية، وتشمل العلاقة مع البيئة المحيطة والعلاقة بين العاملين). بينما حدد Robbins أبعاد الثقافة التنظيمية في الابتكار ومدى تشجيع العاملين على الإبداع وتحمل المخاطر، والاهتمام بالتفاصيل، والتركيز على النتائج، والتوجه بالعاملين، والتوجه بالعمل الجماعي، ودرجة التنافسية بين العاملين، والاستقرار (Purnima, 2013). وحدد مقياس (Hofstede, 1998) تلك الأبعاد في التركيز على العمليات أو النتائج، والمهام أو الأفراد، والتكيف والاتساق، وثقافة المهمة أو الرسالة.
علاقة القيادة الإستراتيجية الناجحة بالثقافة التنظيمية:
لقد وجد الباحثون أن ثقافة المنظمة المتبعة هي أحد العوامل الأكثر تأثيرًا في تحديد ما إذا كان العمل ضمن المنظمة ناجحًا أم لا. إذ يجب أن تتماشى الثقافة التنظيمية مع استراتيجية المنظمة، وينبغي نشر ذلك وتعزيزه من خلال القيادة. تتمتع فرق القيادة بفرصة إنشاء ثقافة الشركة أو كسرها، وهي ضرورية لكيفية نظر الموظفين إليها. فيجب أن تكون سلوكيات الموظفين والقيادة متوافقة ويجب أن يظل التواصل مفتوحًا للموظفين.
الأمر الذي يساعد في خلق ثقافة أقوى حيث يتم الاستماع إلى الموظفين وتقديرهم.ويعتقد كل من هدى وأحمد أن وجود القيادة الإستراتيجية في المنظمة ضروري من أجل بناء ثقافة تنظيمية قوية تعمل على ترسيخ الممارسات الإدارية في جو يسوده التعاون والألفة، فالقيادة الإستراتيجية تعمل على تنمية القيم الإيجابية التي تساهم في بناء وتكوين اتجاهات إيجابية من ضمنها غرس حب العمل والولاء والانتماء في نفوس الموظفين، وذلك في إطار ثقافة تنظيمية قوية تشجع على الإبداع والابتكار، الأمر الذي يؤدي إلى زيادة درجات التعاون والقدرة على الفهم بين الموظفين، مما يعكس حالة عمل إيجابية ككل تؤدي إلى زيادة الإنتاجية. ولكن إذا كانت القيم التي يحملها الموظفون سيئة وتتعارض مع ثقافة المنظمة، فإن ذلك يسهم في تكوين بيئة سلبية متناقضة، الأمر الذي يؤدي إلى انعدام وضعف التفاهم المتبادل بين الموظفين، وينعكس بشكل انخفاض في الأداء وتدني في الإنتاجية. (هدى واحمد، 2016).
علاقة القيادة الإستراتيجية الناجحة بالأداء المؤسسي للمؤسسات:
على الرغم من قلة الدراسات التي تفسر تأثير القيادة الإستراتيجية الناجحة على أداء المؤسسات ، وُجِد أن بعض الباحثين والمفسرين ينظرون إلى القيادة الإستراتيجية الناجحة على أنها عنصر حاسم في الأداء الفعّال لأي منظمة تعمل في بيئة القرن الحادي والعشرين المتغيرة والمعقدة باستمرار. فهي إحدى المهام الرئيسية للإدارة التنظيمية، لأنها قد تساعد الشركات على أن تصبح أكثر قدرة على المنافسة، فضلاً عن التوفيق بين الأشخاص والموارد لتحقيق أهداف الشركة، فبالتالي تمتلك القيادة الإستراتيجية التأثير على الأداء المؤسسي للمنظمات من خلال دفع القادة الاستراتيجيين للموظفين على العمل لتحقيق جميع أهداف المنظمة بشكل عام والأهداف المالية بشكل خاص، وذلك باعتبار أن القادة عنصرًا أساسيًا ومصدرًا قويًا للتأثير على الموظفين.وفي الآونة الأخيرة، بدأ الاهتمام الكبير بدراسة تأثير القيادة على المنظمات، نظراً لمواقعها البارزة داخل المنظمات، حيث يكون كبار القادة قادرين بشكل فريد على التعرف على الاتجاهات والتغيرات البيئية لبدء تدابير مبتكرة لتحديد المخاطر والاستجابة للأزمات وتحقيق الفعالية التنظيمية. ( Naja,&Ahmad, 2024)
تأثير الثقافة التنظيمية على الأداء المؤسسي:
1. تعزيز الأداء الفردي والجماعي:
-
- الثقافة التنظيمية الإيجابية تشجع على التعاون والعمل الجماعي، مما يعزز من أداء الفرق ويحسن من جودة العمل.
- الثقافة التي تعزز من التحفيز والالتزام يمكن أن تؤدي إلى زيادة الإنتاجية وتحسين جودة الأداء.
2. تعزيز الابتكار والإبداع:
-
- الثقافة التي تشجع على الابتكار والإبداع يمكن أن تؤدي إلى تطوير منتجات وخدمات جديدة وتحسين العمليات، مما يعزز من تنافسية المؤسسة.
- الثقافة التي تسمح بالمخاطرة المحسوبة وتقبل الفشل كجزء من التعلم يمكن أن تعزز من قدرة المؤسسة على التكيف والابتكار.
3. تحسين رضا الموظفين والاحتفاظ بهم
4. تعزيز السمعة والعلامة التجارية: الثقافة التنظيمية القوية والإيجابية يمكن أن تعزز من سمعة المؤسسة وتصور العملاء والشركاء لها، مما يمكن أن يؤدي إلى زيادة الولاء للعلامة التجارية وجذب عملاء جدد.
تأثير الأداء المؤسسي على الثقافة التنظيمية:
1. التغذية الراجعة والأثر على الثقافة:
-
- الأداء المؤسسي الجيد يمكن أن يعزز من ثقافة الإنجاز والتميز داخل المؤسسة، حيث يشعر الأفراد بالفخر والإنجاز.
- الأداء الضعيف يمكن أن يؤدي إلى إعادة تقييم الثقافة التنظيمية وتطويرها لتحسين الأداء في المستقبل.
2. التأثير على القيم والسلوكيات: النجاحات والفشل في الأداء يمكن أن تؤثر على القيم والسلوكيات داخل المؤسسة، مما قد يؤدي إلى تطور أو تغيير في الثقافة التنظيمية.
إجراءات الدراسة الميدانية:
- الإطار النظري للنموذجاللدراسة: يستند النموذج على الأسس النظرية التي وضعها Burns (1978) في إطار نظرية القيادة التحويلية والتي تطورت لاحقًا عبر إسهامات Bass (1985, 1990)، حيث أكدت هذه النظرية أن القائد الاستراتيجي قادر على إحداث تغيير عميق في المنظمة من خلال غرس قيم ومعتقدات مشتركة بين الأفراد، بما ينعكس في النهاية على الأداء المؤسسي.
كما يستند النموذج إلى فرضيات نظرية الثقافة التنظيمية (Organizational Culture Theory) لـ Schein (1985)، والتي ترى أن الثقافة التنظيمية تمثل الإطار المرجعي للسلوكيات والقيم التي تحكم أداء العاملين وتوجهاتهم داخل المؤسسة. ومن خلال التداخل بين هاتين النظريتين، تشكلت الرؤية النظرية التي تفترض أن القيادة الاستراتيجية تؤثر على الأداء المؤسسي بشكل مباشر، وكذلك بشكل غير مباشر عبر الثقافة التنظيمية كوسيط.
- مجتمع وعينة الدراسة: تمثّل مجتمع الدراسة في البنوك التجارية بمدينة بورتسودان خلال الفترة (2019–2024م)،
اٌستخدِمَ أسلوب العينة الميسرة لاختيار أفراد العينة من موظفي البنوك، بحيث كانت العينة الكلية تقدر بحوالي 250 فرد و بلغ عدد أفراد العينة (140) مفردة بنسبة 56% وهي مقبولة وفق المعايير العلمية .
- أداة الدراسة : اُستخدِمَتْ الاستبانة لجمع بيانات الدراسة و تكونت الاستبانة من ثلاثة أقسام رئيسية: البيانات الديموغرافية، أبعاد القيادة الاستراتيجية، أبعاد الثقافة التنظيمية و أبعاد الأداء المؤسسي.
- التحليل الاحصائي: استخدمت الدراسة برنامج SPSS الاحصائي لإجراء التحليلات الأولية مثل التحليل الوصفي والانحراف والمتوسطات قبل إجراء تحليل المسار البنيوي ببرنامج (AMOS) بهدف اختبار الفرضيات.
تحليل البيانات واختبار الفرضيات:
جدول رقم (2): التوزيع التكراري والنسب المئوية للبيانات الشخصية للمبحوثين
|
النسبة المئوية |
التكرار |
الفئة |
المتغير |
|
42.14% |
59 |
25 وأقل من 35 سنة |
الفئة العمرية |
|
31.43% |
44 |
35 واقل من 45 سنة |
|
|
25.71% |
36 |
45 سنة فأكثر |
|
|
0.71% |
1 |
أقل من 25 سنة |
|
|
54.29% |
76 |
بكالوريوس |
المؤهل العلمي |
|
39.29% |
55 |
ماجستير |
|
|
5.71% |
8 |
دكتوراه |
|
|
0.71% |
1 |
دبلوم |
|
|
62.86% |
88 |
أخرى |
|
|
17.14% |
24 |
مشرف |
المسمى الوظيفي |
|
12.86% |
18 |
مدير قسم |
|
|
3.57% |
5 |
مدير تنفيذي |
|
|
3.57% |
5 |
إدارة عليا |
|
|
50.71% |
71 |
5 وأقل من 10 سنوات |
عدد سنوات الخبرة في البنك |
|
23.57% |
33 |
أكثر من 15 سنة |
|
|
13.57% |
19 |
10 وأقل من 15 سنة |
|
|
12.14% |
17 |
أقل من 5 سنوات |
المصدر: إعداد الباحثين من بيانات الدراسة الميدانية عبر برنامج SPSS، 2025
يبين الجدول أن غالبية العينة تنتمي إلى الفئة العمرية 25 وأقل من 35 سنة (42.1%)، مما يعكس طبيعة القوى العاملة في البنوك التجارية التي يغلب عليها الطابع الشبابي، في حين أن فئة 35 وأقل من 45 سنة مثلت نسبة معتبرة (31.4%)، وهو ما يشير إلى وجود شريحة من الموظفين ذوي الخبرة المتوسطة. أما الفئة العمرية 45 سنة فأكثر فقد بلغت 25.7%، بينما جاءت الفئة الأصغر من 25 سنة بنسبة هامشية (0.7%)، وهو أمر طبيعي في بيئة العمل البنكية التي تتطلب مؤهلات وخبرة مسبقة.
وعلى صعيد المؤهل العلمي، يتضح أن غالبية المبحوثين من حملة البكالوريوس (54.3%)، يليهم حملة الماجستير (39.3%)، مما يعكس ارتفاع المستوى التعليمي للعينة. بينما مثلت درجتا الدكتوراه (5.7%) والدبلوم (0.7%) نسبًا أقل، وهو ما يتماشى مع متطلبات التوظيف في القطاع المصرفي.
أما بالنسبة للمسميات الوظيفية، فقد شكّلت فئة “أخرى” النسبة الأكبر (62.9%)، وهو ما قد يشمل الموظفين الإداريين أو الفنيين ممن لا يندرجون تحت المستويات الإشرافية أو الإدارية العليا. وجاءت فئة المشرفين (17.1%) ومديري الأقسام (12.9%) في مراتب تالية، بينما اقتصرت نسبة الإدارة العليا والمديرين التنفيذيين على (3.6%) لكل منهما، مما يعكس هيكلًا وظيفيًا هرمياً تقليديًا في البنوك التجارية.
وفيما يتعلق بالخبرة العملية، فقد أظهرت النتائج أن نصف العينة تقريبًا لديهم خبرة تتراوح بين5 وأقل من 10 سنوات (50.7%)، وهي دلالة على وجود قاعدة من الموظفين في منتصف مسارهم الوظيفي. بينما بلغت نسبة ذوي الخبرة الطويلة أكثر من 15 سنة (23.6%)، وهو ما يعكس استقرارًا وظيفيًا داخل المؤسسة. أما من لديهم خبرة قصيرة (أقل من 5 سنوات) فبلغوا (12.1%) فقط.
مما سبق نجد ان التركيبة الديموغرافية للعينة تعكس طبيعة بيئة العمل المصرفية في السودان، حيث تسود الفئات العمرية الشابة والمتوسطة، مع ارتفاع المستوى التعليمي، وسيادة الوظائف الإدارية والتنفيذية الوسطى، إلى جانب خبرة عملية متوسطة إلى طويلة. هذه الخصائص تضفي على العينة تمثيلاً مناسبًا للموظفين العاملين في القطاع المصرفي المستهدف بالدراسة.
جدول رقم (3): المتوسطات الحسابية والانحرافات المعيارية لأبعاد الدراسة
|
المتوسط |
الانحراف المعياري |
البعد |
|
4.26 |
0.43 |
التخطيط الاستراتيجي |
|
4.06 |
0.57 |
التوجه الاستراتيجي |
|
3.96 |
0.62 |
القرار الاستراتيجي |
|
3.98 |
0.70 |
الكفاءة |
|
4.15 |
0.53 |
الفاعلية |
|
4.03 |
0.63 |
الربحية |
|
4.12 |
0.58 |
الإنتاجية |
|
4.37 |
0.59 |
القيم |
|
4.34 |
0.55 |
المعتقدات |
|
4.17 |
0.57 |
السلوكيات |
المصدر: إعداد الباحثين من بيانات الدراسة الميدانية عبر برنامج SPSS، 2025
تكشف نتائج الجدول عن أن جميع الأبعاد قد حققت متوسطات أعلى من القيمة المحايدة (3.0)، وهو ما يشير إلى ميل آراء المستجيبين نحو الموافقة.
- الأبعاد المرتبطة بالثقافة التنظيمية (القيم، المعتقدات، السلوكيات) جاءت في مقدمة الأبعاد من حيث المتوسط، حيث بلغ المتوسط في بعد القيم 4.37 يليه المعتقدات 4.34، ما يعكس قوة الثقافة المؤسسية القائمة على النزاهة والالتزام والإيمان بالتطوير المستمر.
- الأداء المؤسسي بدوره حقق متوسطات إيجابية تراوحت بين 3.98 – 4.15، مما يعكس وجود كفاءة وفاعلية إنتاجية وربحية مرضية، مع انحراف معياري معتدل يدل على تجانس نسبي في آراء المبحوثين.
- القيادة الاستراتيجية سجلت متوسطات مقبولة أيضًا، حيث بلغ أعلى متوسط في بعد التخطيط الاستراتيجي (4.26) بينما كان أدنى متوسط في القرار الاستراتيجي (3.96)، وهو ما يوحي بأن القرارات الاستراتيجية قد تواجه بعض التباينات في تقييم الموظفين.
نمذجة المعادلات البنائية (AMOS) :
في هذه المرحلة من التحليل، سيتم استخدام أسلوب نمذجة المعادلات البنائية (AMOS) لاختبار الفرضيات التي تم صياغتها في الإطار النظري
اختبار الفرضيات الرئيسية :
جدول رقم (4): مؤشرات جودة المطابقة لنماذج الفرضيات الرئيسية (الأولى–الثانية–الثالثة–الرابعة)
|
المؤشر |
القيمة المقبولة |
الفرضية الرابعة (الدور الوسيط) |
الفرضية الثالثة |
الفرضية الثانية |
الفرضية الأولى |
|
CMIN/DF |
≤ 5 |
5.014 يقع على الحد الأعلى المقبول |
5.011 |
5.620 |
4.771 |
|
CFI |
≥ 0.90 |
0.790 أقل من القيمة المرجعية |
0.900 |
0.853 |
0.864 |
|
IFI |
≥ 0.90 |
0.793 قريب من المقبول |
0.901 |
0.856 |
0.866 |
|
NFI |
≥ 0.90 |
0.754أقل من المرجعي |
0.879 |
0.830 |
0.837 |
|
RMSEA |
≤ 0.08 |
0.170مرتفع نسبيًا |
0.170 |
0.182 |
0.165 |
|
Hoelter (.05) |
≥ 75 |
40عينة غير كافية |
47 |
47 |
50 عينة غير كافية |
المصدر: إعداد الباحثين من بيانات الدراسة الميدانية باستخدام برنامج AMOS، 2025م.
أولًا: الفرضية الرئيسية الأولى: العلاقة بين القيادة الإستراتيجية والأداء المؤسسي:
تشير نتائج مؤشرات جودة المطابقة إلى أن نموذج الفرضية الأولى يحقق مطابقة مقبولة جزئيًا، حيث جاءت قيمة CMIN/DF ضمن الحد المسموح به، في حين لم تصل مؤشرات المطابقة المقارنة( CFI، IFI، NFI ) إلى القيمة المعيارية لها، كما سجل مؤشر RMSEA قيمة مرتفعة نسبيًا، وهو ما يعكس وجود قصور في جودة المطابقة العامة للنموذج.
ورغم ذلك، أظهرت تقديرات المسار وجود تأثير إيجابي قوي ودال إحصائيًا للقيادة الإستراتيجية على الأداء المؤسسي، مما يدعم قبول الفرضية من حيث العلاقة السببية المباشرة، مع التحفظ المرتبط بمحدودية حجم العينة.
ثانيًا: الفرضية الرئيسية الثانية: العلاقة بين القيادة الإستراتيجية والثقافة التنظيمية:
توضح مؤشرات جودة المطابقة أن نموذج الفرضية الثانية يعاني من ضعف نسبي في المطابقة، حيث تجاوزت قيمة(CMIN/DF ) الحد المقبول، وجاءت مؤشرات( CFI وIFI وNFI ) أقل من القيم المرجعية، إضافة إلى ارتفاع مؤشر RMSEA، مما يشير إلى فجوة بين النموذج والبيانات الفعلية.
ومع ذلك، أظهرت نتائج تحليل المسار أن القيادة الإستراتيجية تؤثر تأثيرًا إيجابيًا ومعنويًا في الثقافة التنظيمية، مع قوة واضحة في تحميلات أبعاد الثقافة التنظيمية، الأمر الذي يدعم الفرضية من حيث الدلالة الإحصائية، رغم محدودية المطابقة العامة للنموذج.
ثالثًا: الفرضية الرئيسية الثالثة: العلاقة بين الثقافة التنظيمية والأداء المؤسسي:
تشير نتائج مؤشرات المطابقة إلى أن نموذج الفرضية الثالثة يحقق مطابقة متوسطة، حيث جاءت بعض المؤشرات على الحد الأدنى المقبول، في حين ظل مؤشر RMSEA مرتفعًا، وهو ما يعكس الحاجة إلى تحسين بنية النموذج.
وعلى مستوى المسار السببي، أظهرت النتائج وجود تأثير قوي جدًا ودال إحصائيًا للثقافة التنظيمية على الأداء المؤسسي، مع تحميلات مرتفعة لأبعاد كل من الثقافة التنظيمية والأداء المؤسسي، بما يؤكد أن الثقافة التنظيمية تمثل عاملًا أساسيًا ومؤثرًا في تحسين مستويات الأداء داخل البنوك محل الدراسة.
رابعاً: الفرضية الرئيسية الرابعة: دور الوساطة للثقافة التنظيمية في العلاقة بين القيادة الإستراتيجية والأداء المؤسسي
تشير مؤشرات جودة المطابقة لنموذج الفرضية الرابعة إلى أن النموذج يحقق مطابقة حدودية مقبولة، حيث جاءت قيمة(CMIN/DF )عند الحد الأعلى المسموح به، في حين انخفضت مؤشرات المطابقة المقارنة(CFI، IFI، NFI)عن القيم المرجعية، وارتفع مؤشر RMSEA، وهو ما يعكس تعقيد نموذج الوساطة ومحدودية حجم العينة. ومع ذلك، فإن هذه القيم لا تنفي صلاحية النموذج للتحليل التفسيري، خاصة في ضوء قوة ودلالة المسارات غير المباشرة التي يدعمها الإطار النظري
شكل رقم (2) : مؤشرات جودة المطابقة للنموذج العام

المصدر: إعداد الباحثين من بيانات الدراسة الميدانية باستخدام برنامج AMOS، 2025م.
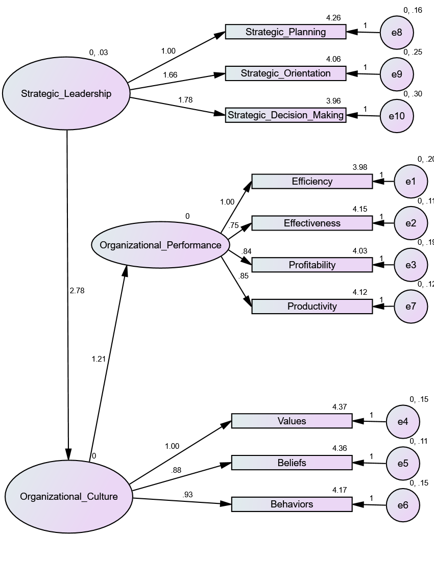
المسارات الرئيسية بين المتغيرات
أثبتت النتائج كما في جدول رقم (5) أن العلاقة بين القيادة الإستراتيجية والثقافة التنظيمية كانت قوية جدًا (β = 1.000، P<0.001)، بما يؤكد أن القيادة تُعد المصدر الأساسي لبناء الثقافة المؤسسية. كما ظهر أن الثقافة التنظيمية تؤثر بشكل دال على الأداء المؤسسي (β = 0.475، P<0.001)، وهو ما يبرز دور القيم والمعتقدات والسلوكيات المشتركة في تعزيز الأداء. ومن ناحية أخرى، تبين أن القيادة الإستراتيجية تؤثر مباشرة على الأداء المؤسسي (β = 0.525، P<0.001)، مما يعني أن تأثيرها لا يمر فقط عبر الثقافة بل يمتد أيضًا بشكل مباشر.
تحليل الأبعاد الفرعية
- القيادة الإستراتيجية: كان التخطيط الإستراتيجي أعلى الأبعاد تحميلًا (β = 0.578)، يليه التوجه الإستراتيجي (β = 0.480) ثم اتخاذ القرارات الإستراتيجية (β = 0.476).
- الثقافة التنظيمية: جاءت المعتقدات في المرتبة الأولى (β = 0.746)، ثم السلوكيات (β = 0.709)، وأخيرًا القيم (β = 0.555).
- الأداء المؤسسي: تصدرت الإنتاجية (β = 0.798) الأبعاد، تلتها الكفاءة (β = 0.785)، ثم الفاعلية (β = 0.779)، وأخيرًا الربحية (β = 0.717).
جدول رقم (5): اختبار الوساطة
|
التفسير |
التقدير (Estimate) |
الوزن المعياري (β) |
الدلالة |
النوع |
المسار |
|
تأثير مباشر قوي ومعتبر |
1.000 |
0.525 |
P<0.001 |
مباشر |
القيادة الإستراتيجية → الأداء المؤسسي |
|
القيادة تبني الثقافة |
1.000 |
1.000 |
P<0.001 |
مباشر |
القيادة الإستراتيجية → الثقافة التنظيمية |
|
الثقافة تترجم للأداء |
0.906 |
0.475 |
P<0.001 |
مباشر |
الثقافة التنظيمية → الأداء المؤسسي |
|
وساطة قوية ودالة |
0.906 |
0.475 |
P<0.001 |
غير مباشر |
القيادة الإستراتيجية → الأداء المؤسسي عبر الثقافة |
المصدر: إعداد الباحثين من بيانات الدراسة الميدانية باستخدام برنامج AMOS، 2025م.
الخلاصة العامة للتحليل:
أظهرت نتائج التحليل باستخدام برنامجي SPSS و AMOS أن النموذج المقترح في هذه الدراسة يتمتع بدرجة مقبولة من الصدق والثبات، وأن العلاقات بين المتغيرات الرئيسية (القيادة الاستراتيجية، الثقافة التنظيمية، الأداء المؤسسي) جاءت جميعها دالة إحصائيًا، سواء بشكل مباشر أو غير مباشر عبر الثقافة التنظيمية كمتغير وسيط.
فعلى مستوى الفرضيات الفرعية، أثبتت الأبعاد المختلفة للقيادة الاستراتيجية أثرًا إيجابيًا ومعنويًا على أبعاد الأداء المؤسسي، وإن اختلفت قوة هذا الأثر من بعد إلى آخر. وعلى مستوى الفرضيات الرئيسية، تبين أن القيادة الاستراتيجية تفسر نسبة معتبرة من التباين في كل من الثقافة التنظيمية والأداء المؤسسي. أما النموذج العام فقد أكد على الوساطة الجزئية للثقافة التنظيمية، حيث ظهر أن القيادة الاستراتيجية تؤثر في الأداء المؤسسي بشكل مباشر وبشكل غير مباشر عبر الثقافة التنظيمية.
رغم ذلك، فقد ظهرت بعض مؤشرات المطابقة أقل من الحدود المرجعية (مثل CFI وRMSEA وHoelter)، ويُعزى ذلك إلى حجم العينة (140 مفردة) مقارنة بعدد البنود (30 بندًا) وتعقيد النموذج. غير أن هذا لا يُضعف من صلاحية النتائج، حيث إن جميع المسارات الأساسية كانت دالة وقوية، وهو ما يمنح النموذج قيمة تفسيرية وتطبيقية معتبرة.
أسباب ظهور بعض المؤشرات ضعيفة:
- RMSEA المرتفع: سببه أن النموذج معقد نسبيًا وعدد البنود كبير مقارنة بحجم العينة. هذا المؤشر حساس جدًا للعينة الصغيرة.
- CFI وNFI أقل من 0.90: هذه القيم تعكس أن النموذج ليس مثاليًا، لكنها ما تزال تشير إلى وجود ملاءمة مقبولة، خاصة وأن العلاقات جميعها دالة.
- Hoelter أقل من 75: يعني أن حجم العينة كان بحاجة للتوسيع (مثلاً 200 مفردة)، لكنه لا يبطل النتائج، بل يشير إلى أن التعميم سيكون أقوى إذا تكررت الدراسة على عينة أكبر.
المؤشرات الضعيفة لا تعني فشل النموذج، بل تعني أن النتائج صالحة لكنها تحتاج إلى تعزيز بدراسات لاحقة بحجم عينة أكبر أو بتبسيط النموذج.
أولًا: النتائج:
- أثبتت الدراسة وجود تأثير إيجابي دال للقيادة الإستراتيجية على الأداء المؤسسي في البنوك محل الدراسة.
- بينت النتائج أن القيادة الإستراتيجية تؤثر بقوة في بناء الثقافة التنظيمية بأبعادها المختلفة.
- توضح أن الثقافة التنظيمية تؤثر تأثيرًا مباشرًا وقويًا في تحسين الأداء المؤسسي.
- أكدت النتائج أن الثقافة التنظيمية تمارس دورًا وسيطًا جزئيًا في العلاقة بين القيادة الإستراتيجية والأداء المؤسسي.
- وُجِدَ أن التخطيط الإستراتيجي هو البعد الأكثر تأثيرًا ضمن أبعاد القيادة الإستراتيجية.
- أوضحت النتائج أن المعتقدات التنظيمية تمثل البعد الأقوى تأثيرًا ضمن مكونات الثقافة التنظيمية.
- كشفت التحليلات أن الإنتاجية والكفاءة هما أكثر أبعاد الأداء المؤسسي تأثرًا بالقيادة والثقافة التنظيمية.
- رغم محدودية بعض مؤشرات المطابقة، فإن قوة العلاقات ودلالتها الإحصائية تؤكد صلاحية النموذج وقدرته التفسيرية.
التوصيات:
- اعتماد تخطيط استراتيجي يدمج القيم والمعتقدات التنظيمية ضمن الرؤية والأهداف طويلة المدى للبنوك.
- تعزيز التواصل الداخلي وبرامج القيادة لترسيخ المعتقدات التنظيمية الإيجابية الداعمة للأداء.
- تطوير آليات اتخاذ القرار الاستراتيجي بما يعزز الالتزام بالقيم ويرفع الكفاءة والفاعلية التشغيلية.
- ربط التوجه الاستراتيجي بمؤشرات أداء سلوكية ومالية قابلة للقياس لضمان تحقيق الأهداف المؤسسية.
- تحسين جودة التخطيط والمتابعة لرفع الإنتاجية وتعظيم الاستفادة من الموارد وتقليل الهدر.
- تفعيل الثقافة القيمية في تقييم الأداء الوظيفي وربطها بأنظمة الحوافز لتعزيز الأداء المتميز.
- تقويم السلوك التنظيمي وتطوير بيئة العمل بما يدعم الاستقرار المالي والربحية المستدامة.
- دمج الثقافة التنظيمية في صميم الاستراتيجية وتمكين القيادات من أدوات فاعلة لبناء أداء مؤسسي مستدام عالي الكفاءة.
قائمة المراجع والمصادر
1. الرشيدي، نوف علي فخري؛ العازمي، عيسى فلاح ذياب؛ الرشيدي، بدر عوض لزام ضيف الله. (2020). أبعاد القيادة الاستراتيجية بمؤسسات رياض الأطفال وعلاقتها بمبادرات التوجه الوطني بدولة الكويت 2035. مجلة كلية التربية ببنها، مصر.
Al-Rashidi, Nouf Ali Fakhri; Al-Azmi, Issa Falah Dhiab; Al-Rashidi, Badr Awad Lazam Dhaifallah (2020). Dimensions of Strategic Leadership in Kindergarten Institutions and Their Relationship to the National Vision Initiatives of Kuwait 2035. Journal of the Faculty of Education, Benha University, Egypt.
2. الشميلي، عائشة يوسف. (2017). الإدارة الاستراتيجية الحديثة: التخطيط الاستراتيجي – البناء التنظيمي – القيادة الإبداعية – الرقابة والحوكمة. القاهرة: دار الفجر للنشر والتوزيع.
Al-Shamili, Aisha Yousuf (2017). Modern Strategic Management: Strategic Planning – Organizational Structure – Creative Leadership – Control and Governance. Cairo: Dar Al-Fajr for Publishing and Distribution.
3. الشهري، يوسف. (2013). الثقافة التنظيمية وعلاقتها بتحسين الأداء التعليمي من وجهة نظر طلاب كلية الملك خالد العسكرية. جامعة نايف للعلوم الأمنية، السعودية.
Al-Shahri, Yousuf (2013). Organizational Culture and Its Relationship to Improving Educational Performance from the Perspective of Students of King Khalid Military College. Naif Arab University for Security Sciences, Saudi Arabia.
4. عبد الحميد، رباب محروس. (2022). مفهوم الثقافة التنظيمية: مراجعة نظرية تطبيقية. كلية الدراسات العليا للبحوث الإحصائية، جامعة القاهرة، مصر.
Abdel-Hamid, Rabab Mahrous (2022). The Concept of Organizational Culture: A Theoretical and Applied Review. Faculty of Graduate Studies for Statistical Research, Cairo University, Egypt.
5. عبد المالك، يحيى. (2017). الثقافة التنظيمية: الدلالات والأبعاد. جامعة تيارت، الجزائر.
Abdel-Malek, Yahya (2017). Organizational Culture: Meanings and Dimensions. University of Tiaret, Algeria.
6. العبيدي، علي عبد الكريم. (2022). إدارة الأداء المؤسسي وفق المنهج الاستراتيجي. القاهرة: دار الفكر العربي.
Al-Obaidi, Ali Abdel-Karim (2022). Institutional Performance Management According to the Strategic Approach. Cairo: Dar Al-Fikr Al-Arabi.
7. عواد، فتحي. (2012). إدارة الأعمال ووظائف المدير في المؤسسات المعاصرة. عمّان: دار صفاء للنشر.
Awad, Fathi (2012). Business Administration and the Functions of the Manager in Contemporary Institutions. Amman: Dar Safaa for Publishing.
8. المغربي، رامي إبراهيم موسى. (2015). ممارسات القيادة الاستراتيجية وعلاقتها بالإبداع الإداري في الجامعات الفلسطينية بقطاع غزة. رسالة ماجستير غير منشورة، جامعة الأزهر، غزة.
Al-Maghribi, Rami Ibrahim Musa (2015). Strategic Leadership Practices and Their Relationship to Administrative Creativity in Palestinian Universities in the Gaza Strip. Unpublished Master’s Thesis, Al-Azhar University, Gaza.
9. الموسوي، ميمونة مهدي محمد؛ عبود، أنوار هاشم. (2020). تأثير القيادة الملهمة في الولاء التنظيمي: دراسة تطبيقية على الكليات الأهلية في الفرات الأوسط. مجلة الإدارة والاقتصاد، جامعة الفرات الأوسط، 9(35).
Al-Mousawi, Maimouna Mahdi Mohammed; Aboud, Anwar Hashem (2020). The Impact of Inspirational Leadership on Organizational Loyalty: An Applied Study on Private Colleges in the Middle Euphrates. Journal of Administration and Economics, Al-Furat Al-Awsat University, 9(35).
10. النيل، الحارث عبد المنعم أحمد حمد. دور الاستراتيجيات التسويقية في تحسين جودة الأداء المؤسسي. مجلة العلوم الإنسانية والطبيعية، 4(10)، 131–146.
Al-Nil, Al-Harith Abdel-Moneim Ahmed Hamad. The Role of Marketing Strategies in Improving the Quality of Institutional Performance. Humanities and Natural Sciences Journal, 4(10), 131–146.
11. هدى، شهيد؛ أحمد، بوسهمين. (2016). أثر القيادة الاستراتيجية على الثقافة التنظيمية. مجلة البديل الاقتصادي.
Huda, Shahid; Ahmed, Bousahmin (2016). The Impact of Strategic Leadership on Organizational Culture. Al-Badil Al-Iqtisadi Journal.
المراجع الأجنبية:
- Alayoubi, M. M., Al Shobaki, M. J., & Abu-Naser, S. S. (2020). Strategic leadership practices and their relationship to improving the quality of educational service in Palestinian universities. International Journal of Business Marketing and Management (IJBMM), 5(3), 11–26.
- Al-Faihani, M., & Al-Alawi, A. I. (2020). A literature review of organizational cultural drivers affecting the digital transformation of the banking sector. ICDABI 2020. https://doi.org/10.1109/ICDABI51230.2020.9325596
- Hofstede, G. (1998). Attitudes, values and organizational culture: Disentangling the concepts. Organization Studies, 19(3). https://doi.org/10.1177/017084069801900305
- Nikpour, A. (2017). The impact of organizational culture on organizational performance. International Journal of Organizational Leadership, 6(1). https://doi.org/10.33844/ijol.2017.60432
- Quong, T., & Walker, A. (2010). Seven principles of strategic leadership. ISEA, 38(1).
- Teichert, R. (2019). Digital transformation maturity: A systematic review. Acta Universitatis Agriculturae et Silviculturae Mendelianae Brunensis, 67(6). https://doi.org/10.11118/actaun201967061673